概述
光伏相关原理介绍
硅基太阳能电池是目前市场上主流的光伏电池产品,其中的有效结构是P-N结,当太阳光照射P-N结时,由于光生伏打效应,产生光电子-空穴对,在P-N结内建电场的作用下形成光生电场,从而实现光能到电能的转换。根据光伏电池的原理进行模型简化,可以得到如下模型:

图1. 光伏电池简化模型
IL是光伏电池受到光照后产生的光电流;
由于光电流相对于P-N结正向偏置,因此在向负载输出时有一部分电流会流经P-N结,等效为电流ID;
由于光伏电池自身的缺陷,有一部分电流会在内部消耗掉,等效为并联电阻Rp;
由于光伏电池连接处以及线路上会产生一定的损耗,可以将其等效为串联电阻Rs。
通过对光伏电池的模型进行分析,可以得到它的I-V特性曲线以及P-V特性曲线,如下图所示:

光伏电池在最大功率点Pmpp时的输出功率最大;
I-V曲线与纵轴的交点是光伏电池的短路电流Isc,当负载短路时,测得的输出电流即为短路电流;
I-V/P-V曲线与横轴的交点是光伏电池的开路电压Voc,当负载开路时,测得的输出电压即为开路电压;
光伏电池的输出特性主要受到光照强度和温度的影响,光照强度主要影响光伏电池的短路电流,温度主要影响光伏电池的开路电压。

图3. 光伏电池不同光强条件下的P-V特性曲线

图4. 光伏电池不同温度条件下的P-V特性曲线
在实际应用中,由于外界条件的变化,光伏电池无法始终工作在最大功率点,从而产生能量的浪费。通过DC/DC电路以及MPPT算法,可以动态改变输出状态,使得光伏电池始终工作在最大功率点附近,从而实现能量的高效利用。
MPPT的主流控制算法主要包括比例系数法(如开路电压比例系数法、短路电流比例系数法等)、扰动观察法(Perturb and Observe, P&O)和电导增量法(Incremental Conductance,INC)等。
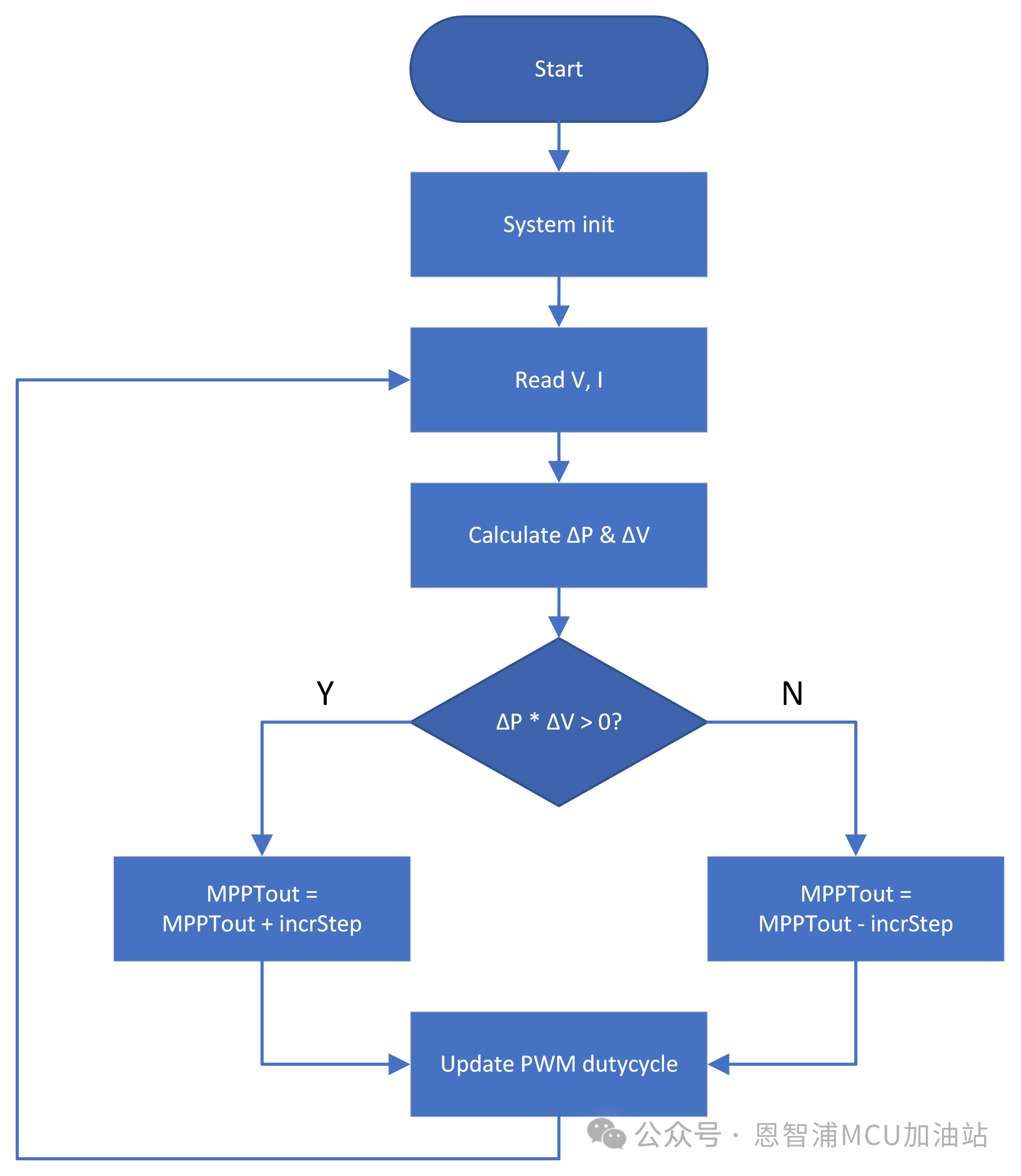
在本方案中,使用扰动观察法实现了MPPT控制。

图5. 扰动观察法原理
在曲线的左段,当工作点朝着最大功率点移动时,ΔP>0,ΔV>0,此时需要继续增大输出电压,直到ΔP<0;
在曲线的右段,当工作点朝着最大功率点移动时,ΔP>0,ΔV<0,此时需要继续减小输出电压,直到ΔP<0。

图6. 扰动观察法流程图
恩智浦光伏MPPT控制方案分析

a) 离网型光伏系统

b) 并网型光伏系统
图7. 光伏系统框结构图
下图是恩智浦光伏MPPT方案的系统框图:

图8. 恩智浦光伏MPPT方案系统框图
主控MCU: LPC5536JBD100;

系统的能源输入,通过辅助电源为系统供电
电压及电流采样电路;
采集Boost电路的输入及输出端的电压电流信息,为MPPT控制提供所需参数。电压采样通过分压电阻得到,电流采样通过采样电阻以及电流采样放大器得到,最终均输入到LPC5536JBD100的ADC模块进行采集
Boost电路;
实现MPPT控制的核心部分。经MPPT算法计算后转化为PWM占空比,通过栅极驱动器驱动Boost电路中的MOSFET,实现对光伏电池输出的控制
充电芯片;
管理24V电池的充电过程,可以通过LPC5536JBD100实现开关控制以及充电电流控制
24V电池;
储能系统常用的电池包,用于存储光伏电池转化的电能,并为直流负载提供电源
按键及LCD;
按键和LCD分别作为人机交互的输入和界面显示,方便用户进行系统参数的设置以及观察系统的运行状态
0755-83660119